首页
关于联轩
集团介绍
企业文化
集团企业
服务客户
企业荣誉
服务体系
新闻中心
公司动态
业界资讯
产品与服务
产品展示
门诊临床管理系统解决方案
流程图
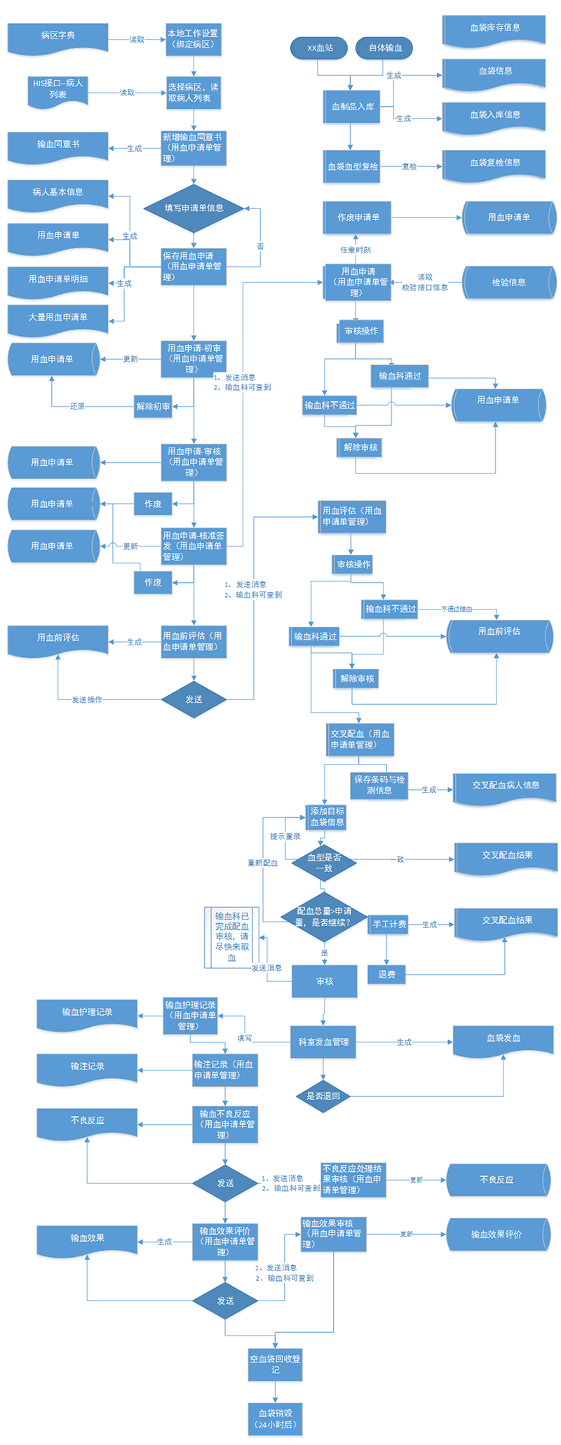
输血系统流程图
Bis系统接口示意图
输血科管理
输血科面临的问题
输血管理质量的重要性
涉及临床输血的法律法规
临床输血信息化建设的依据
医疗机构临床用血管理办法
三级甲等医院评审细则
案例中心
输血系统
加入联轩
人才理念
社会招聘
员工风采
联系我们
产品与服务
Products And Services
产品展示
软件方案展示
流程图
输血流程图
Bis系统接口示意图
输血科管理
输血科面临的问题
输血管理质量的重要性
涉及临床输血的法律法规
临床输血信息化建设的依据
医疗机构临床用血管理办法
三级甲等医院评审细则
您现在的位置:
上海联轩
产品与服务
流程图
输血系统流程图
输血系统流程图
关于联轩
公司介绍
集团企业
服务客户
企业荣誉
新闻中心
公司动态
业界资讯
产品与服务
产品展示
流程图
输血科管理
案例中心
输血系统
加入我们
人才理念
社会招聘
员工风采
关注微信
联系我们
联系电话:
021-54377832(上海总部)
021-54377835(上海总部)
传真:021-80331001
邮编:200072
公司地址:
上海市奉贤区南桥南方国际总部1号C栋808室